Home / Application Development / iOS and Android Review and Rating Process

iOS and Android Review and Rating Process

tecorbstaging
Sep 22, 2021 • 3 min read
  1. In-App Rating / Reviews:
    iOS
    : You can ask users to rate and review your app at appropriate times throughout the user experience. Make the request when users are most likely to feel satisfaction with your app, such as when they’ve completed an action, level, or task. Make sure not to interrupt their activity.
    The SKStoreReviewController API lets you give users an easy way to provide feedback about your app. You can prompt for ratings up to three times in a 365-day period. Users will submit a rating through the standardized prompt, and can write and submit a review without leaving the app.

Android :
Android devices (phones and tablets) running Android 5.0 (API level 21) or higher that have the Google Play Store installed.
Chrome OS devices that have the Google Play Store installed.
The ReviewManager is the interface that lets your app start an in-app review flow. Obtain it by creating an instance using the ReviewManagerFactory.
https://developer.android.com/guide/playcore/in-app-review

  1. Use an App Review Plugin
    “Ask and you shall receive.” The quickest, easiest way to get an app review from someone is to ask them to do it within your app. There are a number of turn-key plugins available for iOS and Android that make it drop-dead simple to prompt the user to review your app.
  2. Leverage Helpshift to Provide Direct Support to Your Users
  3. Give Support and Ask Manually to rate and review from users.

Responding to Reviews on the App Store.
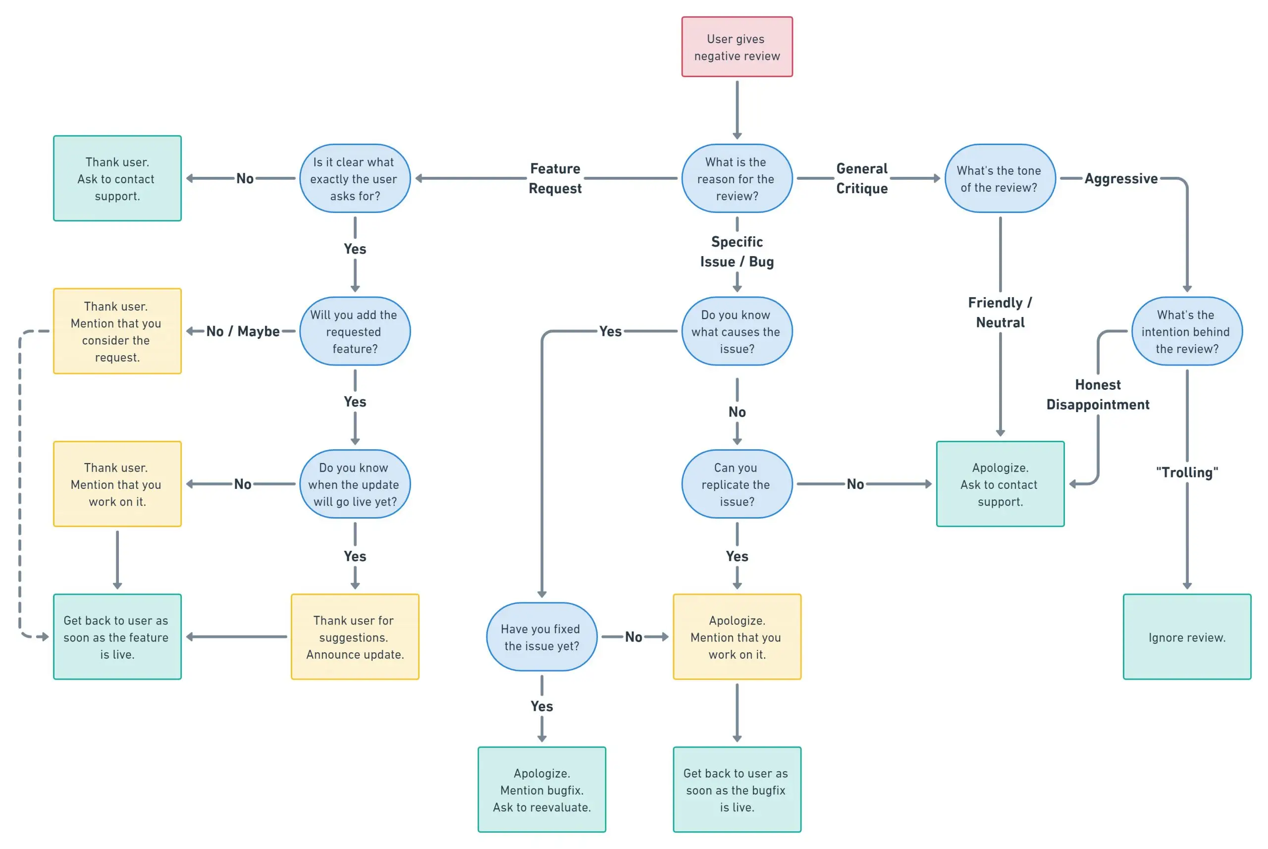
Addressing feedback directly on your App Store product page can help you create a better user experience and improve your app’s rating. You can respond to all reviews of your app, regardless of when they were written, in App Store Connect. When you respond, the reviewer is notified and has the option to update their review. You can edit your response at any time, and only the latest version of your response will be shown.
The ideal response is concise and clearly addresses your customer’s feedback. Keep your responses respectful and don’t include personal information, marketing language, or spam. Strive for a friendly tone that’s consistent with the voice of your brand. When possible, we recommend personalizing your responses rather than using generic responses for similar reviews.
If you can’t respond to every review, consider prioritizing reviews with the lowest star ratings or those mentioning technical issues with the current version of your app. Clearly acknowledge the reviewer’s feedback, and let them know you’re working on addressing the issue.
When you release an app update that fixes issues mentioned in older reviews, include this information in your release notes and consider replying to relevant reviews to tell these users about the fix. This can be an effective method for reengaging previously dissatisfied users.

Reporting Reviews:
If you see a review that contains offensive material, spam, or other content that violates Apple’s Terms and Conditions, use the Report a Concern option under the review in App Store Connect instead of replying to the review. The user who wrote the review will not be notified that you reported a concern.

More from TecOrb

Ondemand Fuel Delivery app development: Complete Guide with Benefits, Features, and Cost

With advancements in technology along with on-demand mobile app development, things have become much easier.  There is no denying that by bringing every good or service to our doorsteps, on-demand delivery apps are reshaping the global economy.  After realizing the advantages that companies are getting from creating on-demand apps, the fuel industry has also decided […]

tecorbstaging
May 04, 2023 • 12 min read

Importance of UI/UX Design in Mobile App Development

As mobile technology continues to evolve, the importance of a well-designed user interface (UI) and user experience (UX) for mobile apps has become increasingly vital. A seamless and engaging UI/UX design can make all the difference in retaining users and generating revenue for businesses.  In this blog, we will discuss the significance of UI/UX in […]

tecorbstaging
May 04, 2023 • 5 min read

Take the First Step,

Let's Talk!

Tecorb is not only idea but a dream to meet business needs.

Tech Experts On-Board
0 +
Years of Expertise
0 +
Projects Delivered
0 +
Countries Delivered
0 +